- トップ
- >
- 設計・開発
- >
- 真空管アンプの製作例
LUX真空管アンプ A3700のレストア
今回はLUXKIT(LUXMAN)のA3700のレストアをしてみました。
とりあえずは音出し
入手時の状態はまあまあ良い方でしたので、バイアス電圧を調整し一旦そのままで音出ししました。その後カップリングコンデンサをビタミンQに交換したり入力ボリュームをALPS製に交換しました。しかしどうも調子が悪いので全て分解して再組み立てをする事にしました。オリジナルの回路図がなかったので分解しつつ回路図を作成していきました。後で気がつきましたが、どうやら出力トランス2次側のフィルター部分に配線ミスがあったようです。それで音が良くなかったのかも知れません。再組立て
分解清掃して再組み立てした後の背面写真です。phonoJack部分は苦労しましたが小基板をJack間にはさみ込むとうまく新品に交換出来ました。
配線終了の様子
元々の立ラグを平ラグに交換するとすっきりした配線になりました。シャーシが奥に長いので配線は楽です。
A3700正面
正面から少し斜めに写してみました。この時はEL34で組み立てましたが、後にKT88の三結で構成しなおしています。
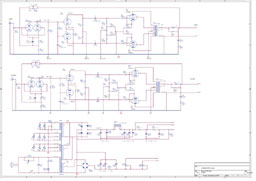
回路図
オリジナルの回路から多少変わっています。出力のフィルターのLは付けていません。回路図はEL34のままです。
pdfファイル形式の回路図です。定数で、例えばRR103は10KΩ、CC104は0.1uFと読んでください。




