アンプ切替リレー基板(入力側)
アンプを切り換える為のリレー基板で、アンプの入力(phono端子)を切り換えます。 8チャネルあります。リレーはG5V-2(OMRON)で設計しています。フォノ端子は2段1列の メーカ不詳のコネクタを使用しました。このコネクタはを入手出来ない時、あるいは 使用しない時の為にGNDランドを2つ設けてあります。 電源電圧は12Vを使用します。その為リレーも12Vになります。 この基板は金メッキレベラーで制作しました。生基板で販売しています。
- リレー:G5V-2-12V(OMRON)
- phono端子:2段1列品(メーカ不明,デジットにて購入)
- トランジスタアレイ:TD62063APG(東芝)
- 制御コネクタ:B10B-EH(JST)
- 基板サイズ:152.4x81.28mm(6000x3200mil),t1.6
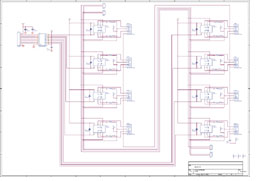
回路は入力1ch(EHコネクタ2pin)、アンプへはphono出力8chになっています。 ただし、接続の仕方によっては例えば入力4ch、出力4chとした使い方も可能です。
リレーのON/OFFはトランジスタアレイ=TD62063によるオープンコレクタドライブです。 アンプのスピーカの切替えもリレーで行うと、スピーカのリレーを切り換えた後に フォノ端子側のリレーを切り換えます。このディレイはCRとダイオードで構成出来ます。 私はこれをテスト的にFPGAでディレイタイマーを構成してみました。 もちろんPIC等のCPUでも可能です。
リレー基板部品面
phono端子は2段1列の物を8個使用します。基板は金メッキレベラー仕上げです。
リレー基板半田面
phonoのGNDは左右共通でベタにしています。使用したコネクタは4pinでしたが1pinはフレームGNDでした。
Base基板回路図
phonoの入力は基板左右にEHコネクタを設けています。片方は入力、もう一方は拡張に使います。
バラックでの実験の様子
手前の基板はFPGAによるディレイタイマーです。スピーカリレーが切り替わった後、約1秒後にフォノのリレーを切り換えます。
実装基板の拡大
リレー実装済みの2つの基板です。phono用のジャックはこういう物を使いました。




